欢迎来到蚌埠市公共交通集团有限公司
OA
|
VPN
首页
集团概况
集团概况
联系我们
新闻动态
企业动态
公示公告
公交优先
图片新闻
线路查询
两学一做
为您服务
短信查询
乘车指南
失物招领
公交线路
IC卡指南
办理须知
类型样式
充值网点
普法专栏
苗苗品牌
商务服务
蚌埠公交旅游有限公司
蚌埠公交广告传媒有限公司
蚌埠公交驾驶员培训有限公司
党建创建
文明创建
公交论坛
意见建议
职工心声
匿名意见箱
普法专栏
您的位置:
首页
>
普法专栏
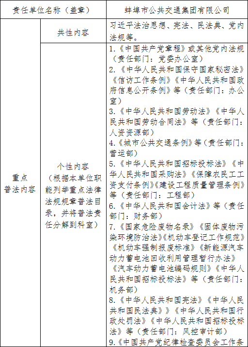
2025年度普法责任清单
2025-02-26 17:00
来源:公共交通集团
上一篇:
下一篇:
《蚌埠市文明行为促进条例》
返回列表页
▲
Top